致力公益,我们努力追求!践行公益,我们一路前行!

中山大学2013-2014年度优秀公益项目评选暨交流分享会

发布人:中山大学教育发展基金会

       4月12日下午,中山大学2013-2014年度优秀公益项目评选暨交流分享会在南校区举行。学生处副处长钟一彪、团委副书记吴丹出席了本次评选大会。各学院团委书记、研究生支教团优秀代表、公益学生社团达人等组成大会评审团。 为鼓励长期以来投身公益活动、创新发展公益项目的校内各级公益社团、院系团队及个人,帮扶公益团队成长,提高公益团队素质,营造校内公益氛围,展现中大公益实力,校团委于3月12日开始面向全校征集公益项目,最终收到来自四个校区共计123个参选方案。经过评委们的专业评审,22支参赛队伍通过初审,进入现场展示环节,争夺最终的获奖名额。
      吴丹副书记肯定了各公益社团及院系志愿服务团队为公益活动所做出的努力,希望大家在继续为公益奉献的同时注重活动形式的创新、团队合作及其管理。各队成员在活动过程中不仅需要为他人服务,亦需要通力合作,锻炼自我。
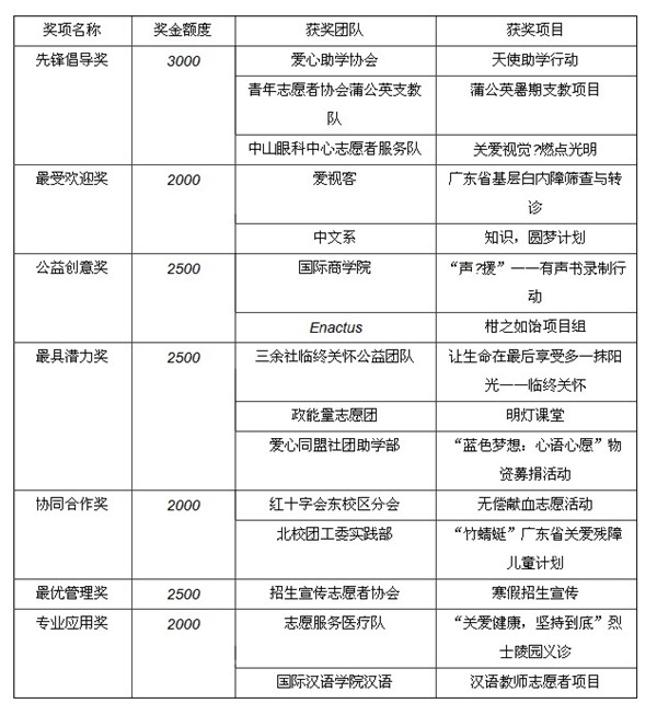
       展示环节中,来自四个校区的22支参赛队伍分别上台展示并进行答辩。各参赛队伍运用视频、音频、图片等多种形式向台下评委及观众展示其项目的特色。爱心助学协会的《天使助学行动》,以“每一个降落在人间的孩子都是一个天使”为开篇,讲述了该协会从2002年起风雨不改的通过暑期调研、校内宣传、建立资助、后续反馈等行动为每一位失学儿童插上飞翔翅膀的故事。中山眼科中心志愿者服务队的《关爱视觉·燃点光明》凭借着悠久的历史、精湛的技术、扎实的服务,实至名归的斩获“先锋倡导奖”。国际商学院公益实践团队的《“声·援”——有声书录制行动》通过发动志愿者为视力障碍的儿童录制有声书,达到用声音传递关爱的效果,新颖的公益方式赢得了现场热烈的反响。三余社临终关怀公益团队的《让生命在最后享受多一抹阳光——临终关怀》将目光投向了即将迈向生命尽头的老人们,老吾老以及人之老的情怀让评委和观众动容。Enactus的《柑之如饴》带着不久前第二届普莱克斯-Enactus 中国青年绿色公益项目全国总决赛冠军的成果,再次展现了他们通过利用废弃柑肉而建立循环商业模式的“授人以鱼不如授人以渔”的理念。“为孩子点亮一盏灯,为他们带去生活的希望”——政务学院政能量服务团的《明灯课堂》不仅为农民工子女带去正能量,更是助人自助,将这股正能量之风席卷全校,乃至全省;据悉,前不久该项目还荣获第三届广州志愿服务交流会金奖。“教授中国语言,传播中华文化”来自国际汉语学院的《汉语教师志愿者》项目以“大爱汉语”为话题展开陈述,字正腔圆的发音,华美流畅的展示,异国他乡的公益服务,艰苦卓绝的品质锻炼,这一切都令该项目瞬间成为全场焦点,赢来了精彩的掌声。
       评委们共同为获奖团队颁发了获奖证书。此次分享会不仅展现了中大公益人独到的公益理念、新颖的项目构思,更体现了中大人将专业知识与公益活动相结合的卓越能力与非凡的团队管理能力。
        附:本次中山大学2013-2014年度优秀公益项目评选获奖名单